海尔集团的客服电话是 400-699-9999。
这是一个全国统一的24小时服务热线,您可以拨打这个号码进行以下操作:

(图片来源网络,侵删)
- 咨询产品信息:了解海尔冰箱、洗衣机、空调、电视等任何产品的功能、型号和价格。
- 预约售后服务:如果您的产品需要安装、维修或保养,可以通过这个热线预约当地的服务网点。
- 报修与投诉:产品出现故障或对服务不满意,可以进行报修或投诉。
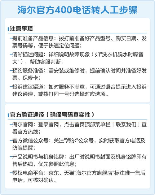
为了能更快地帮您解决问题,建议您准备好以下信息:
- 产品型号:通常可以在产品机身、说明书或包装箱上找到,这是最关键的信息,能让客服快速判断问题。
- 购买日期:帮助判断产品是否在保修期内。
- 具体问题:详细描述您遇到的问题,空调不制冷”、“洗衣机漏水”等。
针对不同需求的联系方式:
- 海尔总部(青岛)电话:0532-8890-0000 (主要用于企业合作等事宜,普通用户建议直接拨打400热线)
- 海尔官方网站:您可以在官网在线客服或“服务支持”板块找到更多帮助。
- 海尔官方微信公众号:关注“海尔服务”微信公众号,可以在线报修、查询进度和获取优惠活动。
对于普通消费者来说,最直接、最有效的联系方式就是:
海尔全国统一客服热线:400-699-9999
希望这些信息能帮到您!

(图片来源网络,侵删)
标签: 海尔24小时服务电话 海尔售后维修联系电话
版权声明:除非特别标注,否则均为本站原创文章,转载时请以链接形式注明文章出处。