故障灯的基本含义
海信变频空调外机通常有 2-3个指示灯,通过观察这些灯的 亮/灭、闪烁频率、闪烁次数 来判断故障代码,最常见的是 “运行灯” 和 “待机灯”。
通用规律:
- 长亮: 表示电源接通或某个特定状态。
- 慢闪 (通常1-2秒闪一次): 表示空调正在运行或待机。
- 快闪 (通常0.5秒闪一次): 这是故障的核心信号,闪烁的次数代表了故障代码。
- 组合闪烁: 两个灯可能同时闪烁,通过组合的闪烁次数来判断代码。
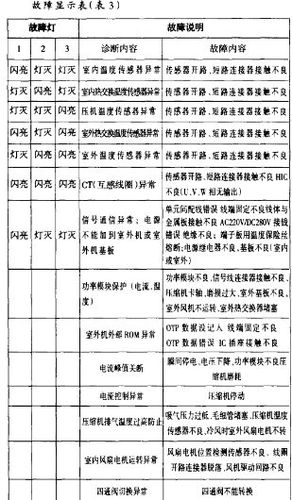
常见故障代码对照表
以下是一些海信变频空调外机常见的故障代码及其含义,您可以对照观察。

(图片来源网络,侵删)
| 故障代码 (灯闪烁方式) | 可能的故障原因 | 简要说明与排查建议 |
|---|---|---|
| 1次闪烁 (快闪) | 压缩机过流保护 | 压缩机工作电流过大,可能是电压不稳、压缩机本身故障、或系统内有堵塞,建议检查电压是否正常。 |
| 2次闪烁 (快闪) | 压缩机过载保护 | 压缩机温度过高或电流过大导致保护,可能是散热不良、制冷剂过多或不足、压缩机老化。 |
| 3次闪烁 (快闪) | 压缩机排气温度过高保护 | 压缩机排气温度过高,通常是由于系统缺氟(制冷剂)、制冷系统堵塞、或压缩机故障,这是非常常见的故障,需要专业人员检查。 |
| 4次闪烁 (快闪) | 模块保护 | 控制压缩机的功率模块(IPM)出现故障或过热,可能是模块本身损坏、或驱动模块的供电、信号有问题,危险性较高,需立即断电。 |
| 5次闪烁 (快闪) | 过电流保护 (总电流) | 整机工作电流过大,可能是电网电压过低、压缩机卡缸、或室外风机故障导致压缩机负载过大。 |
| 6次闪烁 (快闪) | 供电电压过低保护 | 输入电压低于空调允许工作的最低值(通常为198V),请检查家中电压是否稳定。 |
| 7次闪烁 (快闪) | 瞬间停电保护 | 市电出现瞬间断电又恢复,空调启动了保护,属于正常现象,等待几分钟即可恢复。 |
| 8次闪烁 (快闪) | 面板与内机通信故障 | 室外机收不到室内机发送的信号,可能是通信线(2根细线)脱落、接触不良、或内机主板故障。 |
| 9次闪烁 (快闪) | 室内管温传感器故障 | 连接室内机的温度传感器(通常在蒸发器上)开路或短路,需要更换传感器。 |
| 10次闪烁 (快闪) | 室内环境温度传感器故障 | 连接室内机的另一个温度传感器(感知室温)开路或短路。 |
| 11次闪烁 (快闪) | 室外管温传感器故障 | 连接室外机的温度传感器(通常在冷凝器或储液罐上)开路或短路。 |
| 12次闪烁 (快闪) | 室外环境温度传感器故障 | 连接室外机的另一个温度传感器(感知室外温度)开路或短路。 |
| 13次闪烁 (快闪) | 室外排气温度传感器故障 | 专门监测压缩机排气温度的传感器故障。 |
| 14次闪烁 (快闪) | EEPROM故障 | 空调存储数据的芯片(记忆芯片)出现问题,通常需要专业人员重新写入数据或更换芯片。 |
| 15次闪烁 (快闪) | 室外风机故障 | 室外风机不转或转速异常,可能是电机烧毁、电容失效、或电机线束问题。 |
| 16次闪烁 (快闪) | 两相电缺失 / 相序错误 | 空调需要三相电,但缺了一相,或者相序接反,非常危险!立即断电,并检查供电线路。 |
| 17次闪烁 (快闪) | IPM故障 | 与模块保护类似,特指功率模块的硬件故障。 |
| 18次闪烁 (快闪) | PFC模块故障 | 功率因数校正模块故障,会影响整机供电。 |
| 19次闪烁 (快闪) | 电压过高保护 | 输入电压高于空调允许工作的最高值(通常为242V),请检查电压是否稳定。 |
| 20次闪烁 (快闪) | 电流检测电路故障 | 检测电流的电路本身出现问题,并非真的电流过大。 |
如何自行排查与应急处理?
当您看到外机故障灯闪烁时,可以按照以下步骤进行初步判断和处理:
第一步:安全第一,断电观察
- 立即拔掉空调的电源插头,或者关闭对应的空气开关,这是为了保护设备和人身安全。
- 观察外机风扇是否在转,听压缩机是否有声音,这可以帮助您初步判断是完全没反应(供电/主板问题)还是启动后又停止(保护类问题)。
第二步:检查外部因素
- 检查电源:
- 确认插座或空气开关是否跳闸。
- 用万用表测量插座电压是否在正常范围内(交流220V,允许波动在198V-242V之间)。
- 检查内外机连接:
- 检查室内机和室外机连接的 粗铜管(制冷剂管) 和 细线(电源和通信线) 是否有被压扁、破损或松动的情况。
- 特别关注通信线(通常是2根白线或蓝线),插头是否牢固。
- 检查外机环境:
- 外机是否被杂物(如树叶、塑料袋)包围,影响散热?
- 外机是否在暴晒或极端恶劣天气下工作?
第三步:尝试复位
- 保持断电状态 5-10分钟,这可以让空调内部的高压释放,保护电路复位。
- 重新通电,观察空调是否能正常启动,如果故障灯消失,可能是偶发性的电压波动或保护。
第四步:记录故障信息
如果复位后问题依旧,请务必记录以下信息,以便维修人员快速判断:
- 故障代码: 灯是怎么闪烁的?(运行灯快闪3次)
- 故障现象: 空调完全不制冷?制冷效果差?还是外机噪音异常?
- 发生时间: 是突然发生还是逐渐出现的?
- 环境因素: 当时的天气温度如何?
何时需要联系专业维修?
以下情况请立即停止自行操作,并联系海信官方售后或专业的空调维修师傅:
- 涉及高压电: 如果您对电路不熟悉,不要自行拆机检查。
- 涉及制冷剂(雪种): 如果怀疑是缺氟或泄漏,需要专业的打压、查漏、抽真空和加氟设备,非专业人员操作非常危险且无效。
- 模块、压缩机等核心部件故障: 这些部件的维修需要专业工具和技能,且成本较高,自行修理可能导致更大的损坏。
- 相序错误等危险故障: 代码显示16(相序错误)等,必须由电工来处理。
- 多次复位无效: 如果您已经尝试了断电复位,但故障灯依然亮起,说明问题比较复杂。
海信变频外机故障灯是空调的“语言”,通过观察闪烁次数,您可以大致定位问题所在,从简单的电源、传感器问题,到复杂的模块、压缩机故障,都有对应的代码。对于普通用户而言,做好初步的安全检查和外部环境排查后,最稳妥的方法还是联系官方售后或专业维修人员,他们能携带专业工具进行准确诊断和维修。

(图片来源网络,侵删)

(图片来源网络,侵删)
版权声明:除非特别标注,否则均为本站原创文章,转载时请以链接形式注明文章出处。