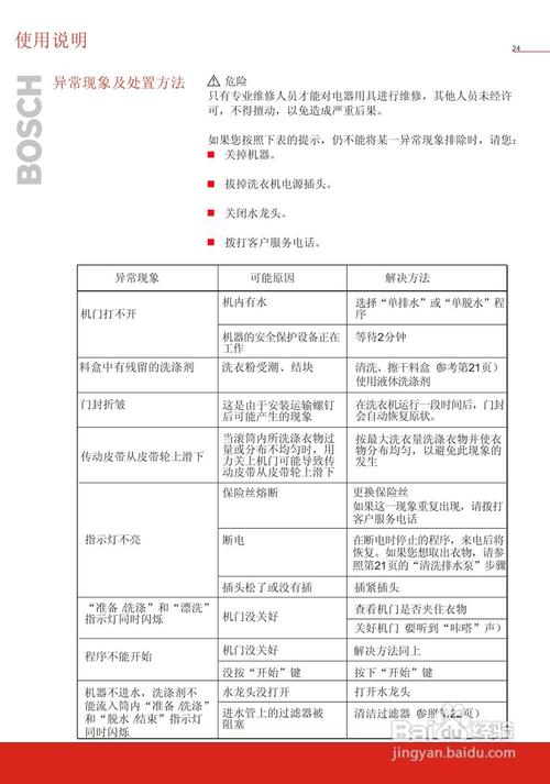
这份说明将按照故障现象进行分类,并提供可能的原因和相应的解决方法,希望能帮助您快速定位并解决问题。
重要提示:安全第一!
在进行任何检查或维修之前,请务必:

(图片来源网络,侵删)
- 断开电源:拔掉洗衣机的电源插头。
- 关闭水龙头:关闭连接到洗衣机的水源。
- 阅读说明书:首先查阅随机附带的使用说明书,针对您的具体型号可能会有特别说明。
通电问题:洗衣机完全没反应
| 故障现象 | 可能原因 | 解决方法 |
|---|---|---|
| 按下电源键,指示灯不亮,机器毫无反应。 | - 电源插头未插紧或插座无电。 - 电源线损坏或内部保险丝熔断。 |
检查并插紧电源插头,用其他电器(如手机充电器)测试插座是否有电。 检查电源线是否有明显的破损、断裂,如有,请联系专业维修人员更换电源线或检查内部保险丝。 |
| 电源指示灯亮,但无法启动任何程序。 | - 选择了错误的程序或未关好机门。 - 程序控制器(电脑板)故障。 |
确保机门已完全关闭并听到“咔哒”声。 尝试选择其他程序或重置电源(拔掉插头等待1分钟再插上)。 如果以上无效,可能是程序控制器故障,需要专业维修。 |
进水问题:无法进水或进水异常
| 故障现象 | 可能原因 | 解决方法 |
|---|---|---|
| 启动程序后,洗衣机不进水。 | - 水龙头未打开。 - 进水管弯折或水压过低。 - 进水阀滤网堵塞。 - 进水电磁阀故障。 |
检查并打开连接洗衣机的进水龙头。 检查进水管是否被压住或弯折,保证水流畅通,可在用水高峰期避开。 (常见问题)关闭水龙头,拧下进水管与洗衣机连接处的接头,取出里面的过滤网,用小刷子或牙刷清洗干净后装回。 如果清洗滤网后仍不进水,可能是进水阀损坏,需要更换。 |
| 进水不止,溢出洗衣机。 | - 水位传感器故障(无法感知水位)。 - 进水电磁阀卡住,无法关闭。 |
立即断开电源! 检查水位传感器(通常是一个连接到内桶的透明管子)是否脱落、弯折或破损,确保管内空气通畅。 这类问题通常涉及电磁阀或传感器,建议联系专业维修人员。 |
| 进水很慢。 | - 水压过低。 - 进水阀滤网严重堵塞。 |
确认家中水压是否正常。 按照方法1,彻底清洗进水阀滤网。 |
洗涤问题:洗涤/脱水不工作
| 故障现象 | 可能原因 | 解决方法 |
|---|---|---|
| 能进水,但内桶不转动。 | - 衣物放置不均匀,导致不平衡保护启动。 - 电机故障或皮带松动/断裂(适用于皮带传动型)。 - 程序控制器故障。 |
打开机门,将衣物重新均匀分布,关上门再尝试启动。 (需专业操作)检查电机皮带是否松动或断裂,对于直驱电机,则可能是电机本身故障。 如果电机和皮带正常,可能是程序控制器故障。 |
| 洗涤时噪音巨大。 | - 洗衣机未放平,四脚不稳。 - 衣物中有硬币、钥匙、发夹等硬物。 - 内桶与外桶之间有异物(如硬币、纽扣)。 - 轴承损坏(通常会伴随“轰隆”或“咯吱”的持续噪音)。 |
调整洗衣机底部的可调脚,使其平稳着地。 立即停机,打开机门,检查并取出衣物中的硬物。 如果异物在内桶和外桶之间,需要专业拆卸才能取出。 轴承损坏是严重问题,维修成本较高,建议咨询专业技师。 |
| 脱水时剧烈晃动,甚至移动。 | - 最常见原因:衣物严重偏向一侧,导致高速旋转时失衡。 - 洗衣机脚未调平。 |
最佳解决方案:打开机门,将衣物手动拨匀,关上门后重新启动脱水程序。 再次检查并调整洗衣机底部的可调脚,确保其平稳。 |
排水问题:无法排水或排水不畅
| 故障现象 | 可能原因 | 解决方法 |
|---|---|---|
| 洗涤/漂洗完成后,不排水或排水很慢。 | - 排水管被压住、扭结或抬高过高(一般不超过15cm)。 - 排水口过滤器堵塞(最常见原因)。 - 排水泵故障或被异物卡住。 |
检查并整理排水管,确保其畅通且位置正确。 (重要)在洗衣机右下角或左下角,通常有一个小门,打开后逆时针拧开圆形的排水过滤器(注意:里面可能存有大量水和污物,先用一个盆接住),清理掉过滤器上缠绕的毛发、硬币、纽扣等杂物,然后拧回。 如果清理过滤器后问题依旧,可能是排水泵损坏,需要更换。 |
| 排水时发出异常噪音。 | - 排水泵内有异物(如硬币、发卡)。 - 排水泵叶轮损坏。 |
按照上述方法,打开并清理排水过滤器,取出异物。 如果清理后仍有噪音,可能是排水泵损坏,需要更换。 |
其他常见问题
| 故障现象 | 可能原因 | 解决方法 |
|---|---|---|
| 显示错误代码(如 Fxx, Exx) | - 这是博士洗衣机的自诊断功能,代码指向具体故障。 | 查阅说明书:说明书中有详细的故障代码列表和解释。 根据代码提示进行针对性检查(如Fxx通常指进水问题,Exx可能指电机或门锁问题)。 如果无法理解代码,建议联系专业维修并提供代码。 |
| 洗衣机漏水 | - 进水管或排水管接头松动。<br- 洗涤剂盒处漏水(可能泡沫过多或洗涤剂盒堵塞)。 - 机门密封圈(橡胶圈)破损或夹有异物。 - 桶身或部件破裂。 |
检查并拧紧所有水管接头。 清洁洗涤剂盒,避免使用过多高泡洗涤剂。 检查机门密封圈,清除夹在里面的线头、硬币等,看是否有破损。 如果机身漏水,通常是内部问题,需专业维修。 |
| 洗完后衣服上有残留洗涤剂 | - 洗涤剂盒堵塞,导致洗涤剂未冲干净。<br- 选择的程序水量过少。<br- 洗涤剂放得太多。 | 定期清洁洗涤剂盒,特别是软布盒。 对于大量衣物或使用浓缩洗涤剂时,选择水量充足或“额外漂洗”的程序。 按照说明书建议的用量添加洗涤剂。 |
总结与建议
- 从简单到复杂:总是从最简单、最常见的原因开始排查,如电源、水源、衣物分布、过滤器堵塞等。
- 善用说明书:说明书是您的第一手资料,特别是关于故障代码的解释。
- 何时寻求专业帮助:
- 当问题涉及拆解洗衣机内部(如电机、电脑板、轴承)时。
- 当您对电气或水路系统不熟悉时。
- 当以上所有方法都无法解决问题时。
对于博士这样的高端品牌,建议联系其官方售后服务或授权维修点进行维修,以确保使用原厂配件和专业技术,保障洗衣机的性能和寿命。

(图片来源网络,侵删)
标签: 博士洗衣机故障维修 博士洗衣机常见故障解决 博士洗衣机故障代码解读
版权声明:除非特别标注,否则均为本站原创文章,转载时请以链接形式注明文章出处。