核心前提:安全第一!
在尝试任何内部检修之前,请务必注意:
- 断电并拔掉电源线。
- 等离子电视内部有高压电容器,即使断电后,在短时间内仍然可能储存致命的高压电。 非专业人员请勿轻易打开后盖,特别是电源板和驱动板部分。
- 如果您不具备电子维修知识和技能,强烈建议联系专业维修人员,避免造成二次损坏或人身危险。
第一部分:图像显示类故障
这是最常见的一类故障,直接关系到观看体验。

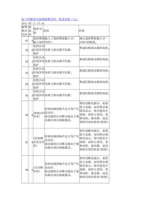
(图片来源网络,侵删)
故障现象1:屏幕出现“彩条”或“雪花点”
- 描述: 屏幕上出现垂直或水平的彩色条纹、色块,或者不规则的彩色/黑白雪花点,图像信号受到严重干扰。
- 可能原因及排查步骤:
- 信号源问题(最常见):
- 排查: 更换一个信号源(比如从HDMI1换到HDMI2,或者从机顶盒换到游戏机),如果问题消失,说明是原信号源线或设备的问题。
- 解决: 更换信号线(HDMI线、AV线等)或修复信号源设备。
- 内部排线接触不良或老化:
- 原因: 连接主板、驱动板和屏幕的排线(FFC/FPC线)在长期热胀冷缩后可能出现松动、氧化或针脚脱落。
- 解决: 需要打开后盖,重新插拔或更换相关的排线,这是等离子电视的常见“通病”之一。
- 逻辑板(主板)或驱动板故障:
- 原因: 主板负责处理信号,驱动板负责点亮屏幕,其中一个芯片或周边元件损坏,会导致信号处理错误。
- 解决: 需要专业维修人员用万用表或示波器检测,判断是主板还是驱动板问题,并进行维修或更换。
- 信号源问题(最常见):
故障现象2:图像出现“残影”或“烙印”
- 描述:
- 临时残影: 看到一个静止画面后,切换到其他画面,还能隐约看到之前画面的轮廓,过一段时间会慢慢消失。
- 永久烙印: 长时间显示一个静态画面(如电视台台标、游戏界面),即使切换内容,这个画面依然清晰地“印”在屏幕上,无法消除。
- 可能原因及解决方法:
- 正常现象 vs 故障:
- 临时残影是等离子的正常特性,由于像素需要时间“刷新”,可以通过长时间播放动态、色彩丰富的画面(如电影、风景片)来消除。
- 永久烙印是物理性的屏幕老化,属于不可逆的损伤。
- 如何处理/预防:
- 避免长时间显示静态图像: 不要在电视上连续播放4:3比例的节目(会有黑边),或者让游戏/电脑界面长时间停留。
- 使用“像素位移”或“屏幕保护”功能: 松下电视通常有内置的像素移动功能,开启后可以轻微移动图像以减少灼烧风险。
- 轻微烙印处理: 有一种“非官方”但流传甚广的方法:将电视调到一个全白或全蓝的信号源(AV频道无信号通常是雪花,可找全白画面),然后将亮度和对比度调到最低,让电视运行数小时。此方法有一定风险,需谨慎操作,且对严重烙印效果有限。
- 严重烙印: 无法修复,只能考虑更换屏幕或整个电视。
- 正常现象 vs 故障:
故障现象3:屏幕闪烁或亮度不稳定
- 描述: 整个屏幕或局部区域亮度忽明忽暗,像在“呼吸”,或者出现有规律的闪烁。
- 可能原因及排查步骤:
- 电源板问题(最常见):
- 原因: 电源板上的滤波电容老化、鼓包或失效,导致输出电压不稳定,这是松下等离子电视的另一个高发“通病”。
- 解决: 更换电源板上的老化电容(成本较低),或者直接更换整个电源板。
- 驱动板故障:
- 原因: 驱动板上的某些元件(如MOS管、驱动IC)性能下降,无法稳定地控制每个像素点的放电。
- 解决: 需要专业人员检测并维修驱动板。
- 环境干扰:
- 排查: 附近是否有大功率电器(如空调、冰箱)在启动或关闭?如果是,可能是电磁干扰。
- 解决: 将电视远离干扰源,或检查接地是否良好。
- 电源板问题(最常见):
故障现象4:图像发暗或整体偏色
- 描述: 整个屏幕看起来很暗,或者颜色偏向某一种(如全红、全蓝、全绿)。
- 可能原因及解决方法:
- 亮度/对比度设置错误:
- 排查: 检查电视的菜单设置,看是否被误调低了。
- 屏幕老化:
- 原因: 等离子屏幕的发光单元(等离子体)会随着使用时间自然衰减,导致亮度下降,这是正常的老化现象。
- 解决: 无法逆转,只能通过菜单适当提高亮度和对比度来补偿,但效果有限。
- 驱动板或主板故障:
- 原因: 控制色彩和亮度的信号处理电路出现问题。
- 解决: 需要专业人员检修。
- 屏幕本身损坏(较少见):
- 原因: 屏幕内部的电极或障壁层出现物理损坏。
- 解决: 屏幕损坏无法修复,维修成本极高,等同于报废。
- 亮度/对比度设置错误:
第二部分:声音及其他功能类故障
故障现象5:无声音或声音异常
- 描述: 图像正常,但完全没有声音,或者声音小、有杂音、失真。
- 可能原因及解决方法:
- 静音或音量设置错误:
- 排查: 检查是否被静音,以及音量是否调到最低。
- 音频输出设置错误:
- 排查: 检查系统设置中的音频输出模式(如“电视扬声器”、“音频输出”),是否被设置为了外部设备。
- 机顶盒/信号源问题:
- 排查: 检查机顶盒的音量是否正常,或者换一个信号源试试。
- 音频处理电路故障:
- 原因: 主板上的音频处理芯片或功放电路损坏。
- 解决: 需要专业人员维修主板或更换功放模块。
- 静音或音量设置错误:
故障现象6:无法开机,指示灯不亮
- 描述: 按下电源键后,电视毫无反应,电源指示灯也不亮。
- 可能原因及解决方法:
- 电源问题:
- 排查: 检查电源插座是否正常,电源线是否插紧,可以换一个插座试试。
- 电源板严重损坏:
- 原因: 保险丝熔断、或者电源板上的关键元件(如PFC电路、开关管)被击穿。
- 解决: 必须由专业维修人员打开后盖,测量保险丝和电源板输出电压来判断,这是最常见的原因。
- 电源问题:
故障现象7:能开机,但指示灯闪烁后自动关机
- 描述: 按下电源键,指示灯亮一下,然后开始闪烁(如红灯闪烁数次),然后电视自动关机。
- 可能原因及解决方法:
- 这是电视的自我保护机制,表示检测到了内部故障。
- 负载短路:
- 原因: 电源板、驱动板或屏幕本身存在短路,导致电源板过载保护。
- 解决: 需要专业人员逐一断开负载(先断开屏幕,再断开驱动板),来判断是哪个部分短路。
- 电源板本身故障:
- 原因: 电源板无法提供稳定的电压,自我保护。
- 解决: 更换或维修电源板。
- 软件/逻辑问题(较少见):
- 原因: 系统软件运行出错。
- 解决: 可以尝试断电几分钟再通电,看是否恢复,如果不行,可能需要刷写固件,但风险较高。
总结与建议
| 故障现象 | 最可能的原因 | DIY建议 | 专业维修建议 |
|---|---|---|---|
| 彩条/雪花点 | 信号源问题、排线接触不良 | 更换信号源和线缆 | 打开后盖,重新插拔或更换排线 |
| 图像残影/烙印 | 使用习惯问题、屏幕老化 | 避免静态画面,开启像素位移 | 严重烙印无法修复,只能换屏 |
| 屏幕闪烁 | 电源板电容老化、驱动板故障 | 无(有高压危险) | 重点检查电源板电容,更换电源板或驱动板 |
| 图像发暗/偏色 | 屏幕老化、设置错误 | 检查设置,适当调高亮度 | 检修驱动板或主板 |
| 无声音 | 设置错误、音频电路故障 | 检查静音和音频输出设置 | 检修主板音频部分 |
| 完全不开机 | 电源问题、电源板损坏 | 检查插座和电源线 | 检测保险丝和电源板,更换损坏元件 |
| 开机后自动关机 | 内部短路、电源板故障 | 无(有高压危险) | 断开法判断短路点,更换相应部件 |
最终建议:
对于松下等离子这种技术成熟的“老电视”,其故障点往往比较集中,电源板老化和排线接触不良是两大“通病”,维修成本相对可控,但如果问题出在屏幕上,维修费用将非常昂贵,很可能超过二手电视的价值。
在决定维修前,请先评估电视的购买价格、当前市场价值和维修费用的关系,对于使用超过8-10年的机器,如果故障严重,可能考虑更换一台新的液晶或OLED电视会是更经济的选择。

(图片来源网络,侵删)
标签: 松下等离子电视常见故障 松下等离子屏故障维修 松下等离子电视故障代码
版权声明:除非特别标注,否则均为本站原创文章,转载时请以链接形式注明文章出处。