冰箱压缩机故障全解析:从异常响声到彻底不启动,一篇搞定!
家电维修专家亲授,告别维修小白,轻松判断压缩机“病情”,省下大笔维修费! 引导语: 冰箱突然不制冷了?压缩机发出“嗡嗡”声却不启动?或者运行时噪音异常大,机身烫手?别慌!作为深耕家电维修领域多年的专家,我深知压缩机作为冰箱的“心脏”,一旦出问题,整个冰箱就“瘫痪”了,本文将用最通俗易懂的语言,结合实战经验,为您全面剖析冰箱压缩机故障的常见原因、判断方法、以及可能的解决方案,读完这篇文章,您将不再对压缩机故障感到迷茫,甚至能自己动手进行初步排查!
认识冰箱的“心脏”——压缩机
在开始故障分析之前,我们先简单了解一下压缩机到底是个啥。 压缩机就是冰箱的“泵”,它的核心作用是压缩制冷剂,使其在冰箱内部循环流动,从而实现热量交换,达到制冷的目的,它就像人体的心脏,一旦停止跳动,整个制冷系统就会瘫痪。

压缩机工作时的正常状态:
- 启动时: 会听到一声轻微的“咔哒”声(启动器吸合),随后平稳地发出低沉而有规律的“嗡嗡”声。
- 运行时: 冰箱制冷正常,箱内温度逐渐下降,压缩机外壳温度会升高,但属于正常温热(通常在50-70°C),用手触摸会烫,但不会达到无法忍受的程度。
- 停机时: 压缩机会在达到设定温度后自动停机,此时声音消失。
记住这些正常状态,是我们判断故障的第一步。
压缩机故障的“三大典型症状”及深度分析
当冰箱出现问题时,压缩机通常会表现出以下几种典型“症状”,我们可以根据这些症状,一步步“顺藤摸瓜”,找到病根。
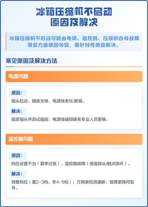
压缩机“不启动”,冰箱不制冷(最常见)
这是用户最常遇到的问题,压缩机“纹丝不动”,冰箱内部温度持续上升,原因可能出在压缩机本身,也可能在“心脏”之外。

【专家级排查步骤】
-
第一步:检查“外围”环境(简单自查)
- 电源问题: 插头是否松动?插座是否有电?(可以用其他小电器测试)
- 温控器设置: 温控器是否被误调至“0档”(关闭档)或“停机档”?
- 环境温度: 环境温度是否过低?(如冬季,低于10°C可能导致压缩机不启动,此时需打开低温补偿开关)。
-
第二步:听“启动器”的声音(关键判断点)
- 只听到“咔哒”一声,然后没动静: 这很可能是启动器(PTC或重锤式)损坏了,启动器相当于压缩机的“点火开关”,负责在启动时为电机提供大电流,如果它坏了,压缩机就“点不着火”。
- 什么声音都没有: 连“咔哒”声都没有,可能是温控器、主控板或电源线路出现断路。
-
第三步:测量“运行电容”(最易坏的部件之一)
(图片来源网络,侵删)- 电容的作用: 为压缩机电机提供启动转矩和运行转矩,电容失效是导致压缩机不启动或启动困难的最常见电子元件故障。
- 如何判断: 万用表电容档测量,如果容量明显下降或无穷大(击穿),就需要更换,这是一个相对简单的维修点,成本也不高。
-
第四步:判断“压缩机本体”故障(最坏的情况)
- 过载保护器频繁跳闸: 如果压缩机启动时,能听到“嗡嗡”声,但几秒钟后就“啪”的一声(过载保护器断开),然后冷却几秒又重复,这很可能是压缩机“抱轴”或“卡缸”,意味着压缩机内部机械部件损坏,电机无法转动,电流急剧增大导致保护器动作。
- 绕组烧毁: 使用万用表电阻档测量压缩机三个接线端子之间的阻值,如果出现任意两端阻值为无穷大(断路)或阻值异常(短路),则说明压缩机内部电机绕组已烧毁。
【小结】 压缩机不启动,大概率是启动器、电容或过载保护器的问题,这些部件相对便宜且易于更换,但如果确认是压缩机本体机械或电气故障,维修成本极高,通常建议直接更换整机或考虑新冰箱。
压缩机“嗡嗡”响,但无法启动(启动困难)
现象是压缩机持续发出沉闷的“嗡嗡”声,但就是不转,机身会逐渐发烫,最后过载保护器断电。
【专家级分析】
- 电压过低: 检查家中的电压是否低于冰箱铭牌标定的最低工作电压(通常是187V),电压不足,压缩机无法获得足够的启动转矩。
- 启动电容失效: 这是首要怀疑对象,电容容量衰减,无法提供足够的瞬时启动电流。
- 压缩机“抱轴”初期: 压缩机内部机械部件因缺乏润滑或轻微变形,导致启动阻力增大,此时可能通过“电容启动法”(即用一个容量更大的电容并联帮助启动)或“敲击法”(在压缩机启动时,用木棍轻轻敲击压缩机外壳,帮助其松动——此方法为应急,不推荐长期使用)尝试解决,但治标不治本,最终仍需大修或更换。
压缩机噪音异常大,运行不正常
压缩机运行时,噪音比平时大很多,或者伴随着“当当”、“哐哐”等金属撞击声。
【专家级分析】
- 外部共振: 压缩机脚部的减震垫老化、移位或脱落,导致压缩机与冰箱底板产生共振,检查并重新调整或更换减震垫即可。
- 内部异物: 压缩机内部有部件(如阀片、活塞)松动或损坏,产生金属撞击声,这种情况属于压缩机内部机械故障,维修困难,成本高。
- 系统“液击”: 制冷剂在蒸发器未能完全蒸发,以液态形式进入压缩机,对活塞产生冲击,导致巨大噪音和损坏风险,这通常与制冷剂充注过多或膨胀阀故障有关。
用户自查与应急处理指南(安全第一!)
在联系维修人员前,您可以进行以下安全自查:
- 断电检查: 在进行任何检查前,务必拔下冰箱电源插头,确保安全。
- 观察背部: 查看冰箱背部或底部的压缩机周围是否有油渍泄漏,油渍是制冷剂或润滑油泄漏的标志。
- 清洁冷凝器: 冰箱背面的冷凝器(黑色网片状)如果积满灰尘,会影响散热,导致压缩机过热频繁启停,定期用毛刷清理灰尘,能有效延长压缩机寿命。
- 不要频繁断电: 压缩机启动时的电流是运行时的5-7倍,频繁启停对压缩机是巨大的考验。
【什么情况下必须立即断电并寻求专业帮助?】
- 压缩机机壳出现明显裂纹或大量油渍泄漏。
- 闻到烧焦的异味。
- 压缩机外壳异常烫手,甚至冒烟。
终极拷问:维修还是换新?
这是所有用户最关心的问题,作为专家,我给出以下决策建议:
| 故障情况 | 维修成本估算 | 建议方案 | 理由 |
|---|---|---|---|
| 启动器、电容、过载保护器损坏 | 低(几十元) | 果断维修 | 部件便宜,维修简单,能迅速解决问题。 |
| 温控器、主控板故障 | 中(一百到几百元) | 优先维修 | 修复后冰箱可恢复正常使用,成本可控。 |
| 压缩机绕组烧毁、抱轴、卡缸 | 高(约占冰箱价格的1/3-1/2) | 强烈建议换新 | 压缩机是核心部件,维修如同“心脏搭桥”,技术要求高,费用昂贵,且维修后性能和寿命难以保证。 |
| 冰箱使用年限超过8-10年 | - | 考虑换新 | 老冰箱的能效比远低于新国标产品,维修旧压缩机的费用可能够买一台节能的新冰箱,长期来看更省电、更划算。 |
如何预防压缩机故障,延长冰箱寿命?
预防永远大于维修,养成以下好习惯,能让您的冰箱“心脏”更健康:
- 定期清洁冷凝器: 每半年至少清理一次。
- 减少开门次数和时长: 避免大量热空气涌入,增加压缩机负担。
- 食物冷却后再放入: 不要将滚烫的食物直接放入冰箱。
- 保持冰箱四周通风: 确保冰箱与墙壁之间有10-15厘米的间隙,利于散热。
- 避免冰箱长时间空载: 空载时压缩机启停频繁,可以放入一些水瓶以增加热容量。
冰箱压缩机虽然结构精密,但故障并非无迹可寻,通过本文的“症状-分析-排查”三部曲,相信您已经对压缩机故障有了清晰的认识,当问题发生时,先别慌,按照步骤进行初步判断,再决定是自己动手维修,还是寻求专业帮助,一个理性的判断,不仅能帮您省下不必要的开支,更能让您在“家庭医生”的角色中游刃有余。
您是否也曾遇到过冰箱压缩机的问题?欢迎在评论区留言分享您的经历,我们一起交流探讨!
【专家声明】 本文内容基于行业通用知识和实战经验整理,具体维修操作请务必由具备资质的专业人员执行,以确保人身和财产安全。
标签: 冰箱压缩机故障排查步骤 冰箱压缩机异响原因分析 冰箱压缩机不启动维修方法